Atención al cliente
- Problemas de soporte 5 HW y 5 SW
Fallo del disco duro: El equipo no arranca o pierde archivos.
Pantalla rota o sin imagen: La pantalla no muestra nada o tiene daños físicos.
Sobrecalentamiento: El equipo se apaga solo o se calienta demasiado.
Teclado o mouse no funcionan: Daños físicos o desconexión.
Problemas con puertos USB:
Dispositivos no son reconocidos.
Problemas de Software (SW):
Sistema operativo no arranca: Error al iniciar Windows/Linux.
Virus o malware: Comportamiento anormal del sistema o pérdida de rendimiento.
Errores de instalación de programas: Fallos al instalar o actualizar software.
Incompatibilidad de software: Programas que no funcionan con el sistema actual.
Conexión a red o internet: Problemas con drivers o configuración de red.
2. Niveles de soporte
Nivel 1 (Soporte básico): Atención inicial, resolución de problemas simples (contraseñas, reinicios, configuraciones básicas).
Nivel 2 (Soporte técnico intermedio): Resolución de fallos más complejos (configuración avanzada, hardware básico, análisis de logs).
Nivel 3 (Soporte especializado): Técnicos expertos o desarrolladores que atienden problemas críticos o errores del sistema.
Nivel 4 (Soporte externo): Proveedores o fabricantes, por ejemplo, soporte de Microsoft, HP, etc.
3. 5 punto para hacer una buena presentación
Conoce a tu audiencia: Adapta el contenido al nivel y necesidad de quienes te escuchan.
Organiza bien tus ideas: Usa una estructura clara: introducción, desarrollo y conclusión.
Apóyate en recursos visuales: Usa imágenes, gráficos y poco texto en tus diapositivas.
Practica tu discurso: Asegura fluidez y seguridad al hablar.
Conecta con el público: Usa ejemplos reales, haz preguntas, mantén el contacto visual.
Tipos de cliente y como tratarlos
1. Cliente enojado o molesto
Características:
* Levanta la voz, se muestra frustrado, quiere soluciones inmediatas. Cómo tratarlo:
* Mantén la calma y no lo tomes personal.
* Escucha activamente sin interrumpir.
* Empatiza: "Entiendo cómo se siente…"
* Ofrece una solución clara y concreta.
* Evita frases que minimicen su problema ("Eso no es tan grave…").
2. Cliente confundido o desinformado
Características:
* No entiende el producto/servicio.
* Pregunta mucho o se pierde fácilmente. Cómo tratarlo:
* Usa lenguaje claro y sencillo, evita tecnicismos.
* Asegúrate de confirmar su comprensión antes de avanzar.
* Sé paciente y ofrece ejemplos o guías visuales si es posible.
3. Cliente exigente o impaciente
Características:
* Quiere atención inmediata.
* No acepta demoras. Cómo tratarlo:
* Sé eficiente y directo.
* Dale expectativas realistas de tiempo.
* Haz seguimiento constante para demostrar que te importa su caso.
4. Cliente callado o reservado
Características:
* Da poca información.
* Responde con monosílabos o tarda en responder. Cómo tratarlo:
* Haz preguntas abiertas para obtener más datos.
* Dale tiempo para pensar y responder.
* Sé amigable pero no invasivo.
5. Cliente sabelotodo o técnico
Características:
* Tiene conocimientos avanzados.
* Cuestiona procedimientos o da sus propias soluciones. Cómo tratarlo:
* Reconoce su conocimiento: "Veo que ya tiene experiencia con esto…"
* No lo contradigas directamente; ofrece alternativas con fundamentos.
* Trata la conversación como una colaboración, no como un debate.
6. Cliente indeciso
Características:
* Duda entre varias opciones.
* Cambia de opinión varias veces. Cómo tratarlo:
* Ofrécele comparativas claras y objetivas.
* Limita sus opciones a 2-3 relevantes.
* Refuerza los beneficios de una elección sin presionarlo.
7. Cliente amistoso o conversador
Características:
* Habla mucho, se desvía del tema, busca conexión personal. Cómo tratarlo:
* Sé amable, pero mantén el enfoque en resolver el problema.
* Usa frases de transición para retomar el tema ("Volviendo a su caso…").
8. Cliente leal o recurrente
Características:
* Usa tus servicios frecuentemente.
* Generalmente amable y confiado. Cómo tratarlo:
* Agradécele su fidelidad.
* Ofrécele beneficios exclusivos si los hay.
* Cuida especialmente su experiencia para fomentar la retención.
9. Cliente nuevo
Características:
* Tiene muchas dudas.
* Puede estar comparando con otras empresas. Cómo tratarlo:
* Da la mejor primera impresión: sé amable, claro y resolutivo.
* Asegúrate de que entienda bien cómo funciona todo.
* Invítalo a contactarte si necesita más ayuda.
10. Cliente tóxico o abusivo
Características:
* Usa lenguaje ofensivo, agresivo o acoso. Cómo tratarlo:
* Mantén la compostura y establece límites claros.
* Si es necesario, termina la conversación con educación pero firmeza.
* Sigue las políticas de la empresa respecto al trato
11. Cliente emocional o sensible
Características:
* Se siente herido, ignorado o decepcionado fácilmente.
* Puede llorar o reaccionar de forma emocional intensa. Cómo tratarlo:
* Sé muy empático y suave en el tono.
* Reafirma que valoras su experiencia: "Lamento mucho lo que ocurrió…"
* No minimices su emoción, incluso si el problema no es grave.
12. Cliente sarcástico o irónico
Características:
* Usa comentarios con doble sentido o burla.
* Puede parecer hostil de forma indirecta. Cómo tratarlo:
* No respondas con el mismo tono.
* Mantente profesional y directo.
* Redirige la conversación hacia la solución: "Vamos a enfocarnos en resolverlo juntos."
13. Cliente hablador fuera de tema
Características:
* Habla mucho, pero se desvía del motivo del contacto.
* Puede contarte su vida o experiencias no relacionadas. Cómo tratarlo:
* Escucha brevemente con cortesía.
* Luego redirige con tacto: "Qué interesante. Ahora, sobre su caso…"
* Usa frases suaves para reconducir la conversación.
14. Cliente inseguro
Características:
* Pide mucha validación: "¿Está bien si hago esto?"
* Tiene miedo de equivocarse. Cómo tratarlo:
* Refuerza su confianza: "Está tomando una buena decisión."
* Ofrécele pasos detallados y asegúrate de que se sienta acompañado.
* Anímalo si tiene dudas.
15. Cliente silencioso por chat o correo
Características:
* No responde rápido o solo da respuestas cortas.
* Puede parecer indiferente. Cómo tratarlo:
* No lo presiones demasiado.
* Usa preguntas cerradas para obtener respuestas concretas.
* Confirma si desea continuar o si prefiere otro canal.
16. Cliente que busca compensación
Características:
* Se queja esperando un descuento, reembolso o regalo.
* A veces fuerza la situación. Cómo tratarlo:
* Evalúa si tiene razón y qué opciones ofrece la empresa.
* Si procede, ofrece soluciones equilibradas.
* Si no procede, explica con respeto por qué no es posible.
17. Cliente institucional o corporativo
Características:
* Representa a una empresa.
* Puede hablar con términos más formales o técnicos. Cómo tratarlo:
* Sé formal y directo.
* Prioriza tiempos y soluciones rápidas.
* Documenta bien las interacciones para futuras referencias.
18. Cliente multicanal (llama, escribe, manda mensajes…)
Características:
* Usa varios canales al mismo tiempo.
* Puede duplicar solicitudes o causar confusión. Cómo tratarlo:
* Centraliza la atención: "Continuaremos por este canal…"
* Revisa historial para evitar errores o repeticiones.
* Informa claramente cada paso que vas dando.
19. Cliente troll (especialmente en redes o chats públicos)
Características:
* Provoca, busca atención o desacreditar. Cómo tratarlo:
* No respondas emocionalmente.
* Aplica políticas claras: moderación, advertencia o bloqueo.
* No entres en debates. Protege la imagen de la empresa.
20. Cliente que "ya lo intentó todo"
Características:
* Llega frustrado porque ya habló con otros agentes.
* Dice frases como: "Nadie me ayuda…" Cómo tratarlo:
* Reconoce su experiencia previa: "Lamento lo que ha pasado…"
* Revisa bien el historial antes de repetir procesos.
* Ofrécele algo nuevo o una solución definitiva.
21. Cliente pasivo-agresivo
Características:
* Parece tranquilo pero hace comentarios sarcásticos o indirectamente hostiles.
* Puede decir cosas como: "No esperaba nada mejor, la verdad." Cómo tratarlo:
* No tomes el tono como algo personal.
* Mantén la profesionalidad y ve directo al problema.
* Usa un lenguaje neutral y evita confrontaciones.
22. Cliente comparador
Características:
* Constantemente menciona a la competencia: "En X empresa me dan esto…" Cómo tratarlo:
* Resalta lo que diferencia positivamente a tu empresa.
* No critiques a la competencia.
* Haz foco en el valor y beneficios que ofreces tú.
23. Cliente que interrumpe
Características:
* No deja terminar de hablar.
* Se adelanta a las soluciones. Cómo tratarlo:
* Sé firme pero respetuoso: "Permítame explicarle antes de continuar…"
* Usa frases que retomen el control de la conversación.
* Hazle saber que su participación es importante, pero necesitas orden para ayudar mejor.
24. Cliente detallista o perfeccionista
Características:
* Se enfoca en cada pequeño detalle.
* Quiere explicaciones muy específicas. Cómo tratarlo:
* Sé muy preciso en tus respuestas.
* Proporciónale documentación o fuentes si están disponibles.
* Ten paciencia: valora la exactitud.
25. Cliente que busca reconocimiento
Características:
* Quiere sentirse especial, valioso.
* Puede decir cosas como: "Yo siempre recomiendo su marca." Cómo tratarlo:
* Agradécele sinceramente.
* Hazlo sentir importante: "Usted es muy valioso para nosotros."
* Si puedes, ofrécele algún beneficio exclusivo o trato preferencial.
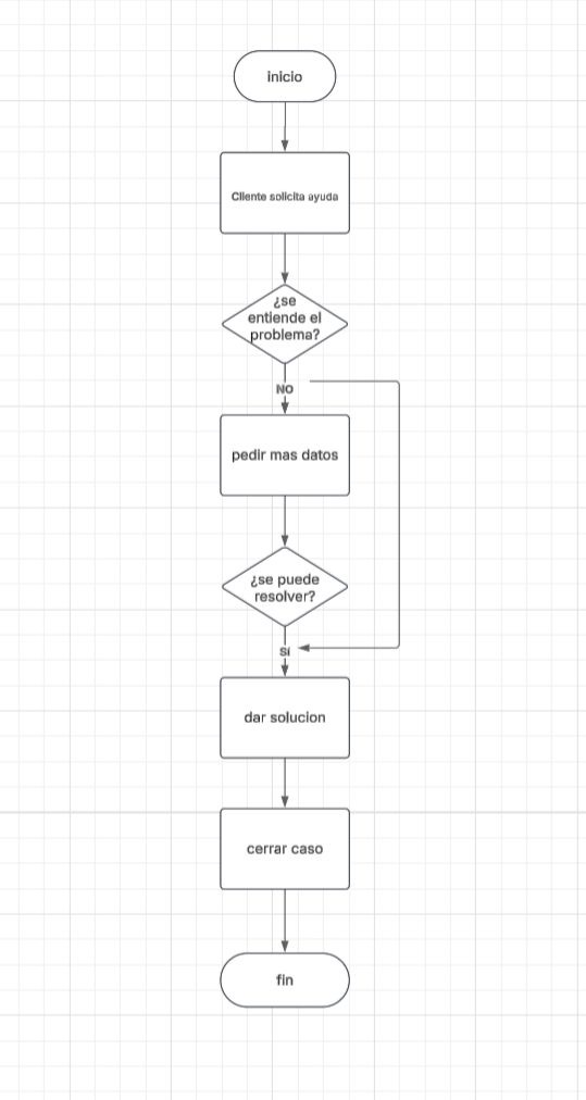
Diagrama de atencion al cliente

